后疫情时代,如何继续利用“互联网+教育”的优势,为区域学校的内涵发展、教师专业成长提供有效的援助、支持与指导,根据区教育局的统筹部署,在区教育学院领导的带领下,宝山区教育学院小幼教研室积极开展区域“融合式教学”的探索、实践与思考,以期“融合教研”赋能教师,“融合教学”赋能课堂。
“融合式教学”的区域性实践
一、“融合教研”赋能教师
“融合教研”,就是把线上教学资源,特别是“空中课堂”在线课程资源,与区教研活动内容深度融合,既发挥教研员与骨干教师的引领、指导与辐射作用,又充分体现一线教师积极主动参与的新型教研模式,以赋能教师专业成长。围绕“融合教研”,宝山区开展了以下实践。
1. 开展问卷调查,采取应对措施
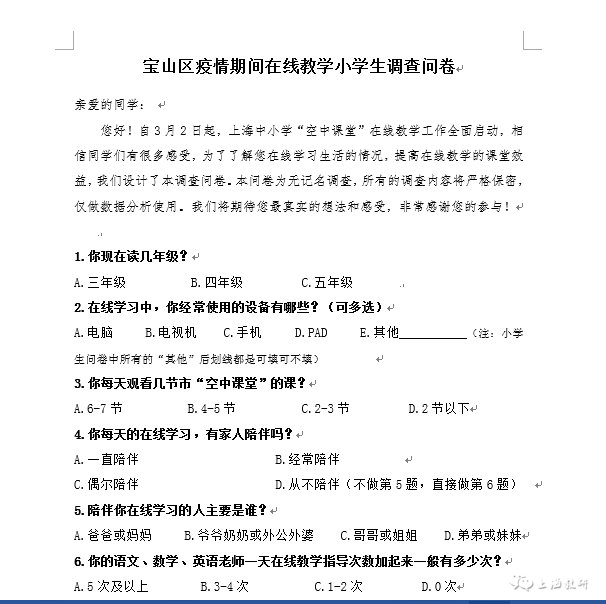
疫情初期,教研室组织开展小学阶段部分学校教导主任在线教学情况现场调研,针对大家反映的问题,研究拟订了各类调研问卷:宝山区疫情期间“在线教学”小学教师、领导、小学生和家长调查问卷。各科教研员针对调查问卷数据进行分析与反馈,围绕普遍性的问题,采取针对性的措施加以解决。如:小学英语学科针对在线教学中“师生交互”所面临的主要问题,初步形成了区域英语在线教学“师生交互”设计的基本路径、设计属性表及实施策略,为学校教师提供指引。





▲ 宝山区 “在线教学”小学调查问卷

▲ 小学英语在线教学“师生交互”设计的基本路径
2. 开展教师培训,促进理念转变
在“融合式教学”中,区教研室积极开展各类教师培训,不仅提升了教师的信息技术水平和资源获取能力,还积极促进教师理念转变,提升教师“融合教学胜任力”。学科教研员指导教师关注每个学生个体独特的成长需求和生命体验,灵活地设计自己的融合式教学内容、教学方法和教学过程,研究促进学生自主学习、探究学习、合作学习的策略,在教学过程中实现师生双向赋能的积极互动。

▲ 教师培训现场
3. 充分利用资源,助力教师成长
(1)研读市级资源,充分学习理解
学科教研员发动教师深入研读市视频课的文本资源和视频资源,学习和理解市视频课的单元整体设计方法和课堂有效实施方法。在文本资源里,指导教师关注视频课的单元整体设计,包括单元版块的划分、单元目标的撰写、单元活动的设计、单元作业的安排等。在视频资源里,引导教师关注视频课执教教师的仪态表情、教学用语、教学方式方法、重难点的突破等。


▲ 教师深入研读
(2)研发区级资源,实现两级共享
区教研室组织教研员编写各学科“融合式教学”指导手册,并带领区学科中心组成员研发区级教学资源库,包括教材解读、教案、课件、案例、微课等。同时,各学科建立区本、校本资源库,实现资源共享。




▲ 小学语文学科资源
4. 实施“靶向教研”,聚焦问题解决
(1)线上主题教研,聚焦“在线学习”
线上教学开展期间,区教研室利用腾讯会议、钉钉等平台,组织实施区在线主题教研活动300余场次,其中骨干团队活动150余场次。各学科教研员围绕在线学习准备、在线学习效果、在线评价方式、在线互动方式等重、难点问题,进行针对性的线上主题教研活动,激发教师深度思考和主动探究,确保每所学校、每位教师具备开展线上教学活动的基本能力。


▲ 区在线主题教研活动
(2)现场主题教研,聚焦“有效融合”
如何发挥传统线上、线下教学各自的优势,发挥“1+1>2”的效应是未来线上线下融合教学的核心追求。本学期各校全面恢复线下教学,小学各学科的主题教研聚焦“有效融合资源”这一主题,开展基于问题解决的“靶向教研”。学科教研员针对视频课的单元整体设计资源、视频课“云资源”的研究、融合教学的基本样态等,开展了视频课资源与线下课堂教学融合创新的实践与探究。



5. 开展案例征集,辐射优秀经验
区教研室组织各学校开展“线上教学”与“融合教学”的案例撰写活动,通过市、区两级专家的多轮评审,选出一部分优秀的、有代表性的、有推广价值的案例,在全区范围内进行交流,汇编了《2020年宝山区小学“线上教学”优秀案例》特刊,并将优秀的“融合教学”的案例汇编入《宝山教育》,以辐射优秀经验。


▲ 案例汇编
二、“融合教学”赋能课堂
1. 教师“融合教学”,用心设计赋能课堂
(1)结合学情,融合设计
后疫情时代,视频课继续录制,在教师与学生重回线下的今天,如何利用好视频课的优质资源,进行教学内容的设计和重组,做好线上与线下的深度融合,是每一位教师需要不断思考与实践的。小学数学教研员要求教师在授课之前,先进行备课,形成自己的思考;然后观看视频课,体会市优秀教师的课堂设计思路;最后根据自己班级的具体学情,将两种想法进行融合,生成最终教案,形成优势互补。



▲ 小学数学学科结合优质资源精心设计教案
(2)调整教学,融合评价
视频课由于空间上的局限性,教师对学生的知识和技能的掌握情况不是很清楚,很难对学生的学习兴趣、学习习惯和学业成果进行显性评价。如何让评价融入教学并促进教学,是我们在线下教学时需要思考并完善的。如:小学英语学科从听、说、读、写、看这些技能入手,鼓励老师制定一系列的评价量表,通过教师评价、生生互评等方式,及时评价学生的课堂学习情况和作业完成情况,根据评价结果及时调整教学设计,以优化视频课的评价体系,凸显评价的关键功能。


▲ 小学英语学科评价量表
2. 教师因材施教,开展学生个性化辅导
本学期正式回归课堂后,我区教师继续开展线上个性化指导,对学生进行查漏补缺。教师针对教学重难点,制作“微课”,在班级群共享,供有需要的学生重复学习,以解决其学习困难点。教师借助“晓黑板”“QQ”等平台,通过图片编辑、个性化评论、语音指导、点赞、优秀作业展示等,对学生的作业进行多元评价。



▲ 线上个性化指导
“融合式教学”的区域后续思考
在疫情的特殊时期,宝山区教育学院小幼教研室积极开展“融合式教学”的区域实践,通过问卷调查、教师培训、资源利用、主题教研、案例征集等方法,开展“融合教研”。通过教学内容和方法的重组、教学评价的完善、个性化辅导等方法等开展“融合教学”,赋能教师成长和课堂教学。下阶段,我区将充分利用信息技术的优势,开发适合学生全面发展的线上线下深度融合的课程,重构线上、线下融合式教育教学新形态